Complete all 6 sections to master how cells harvest energy!
⏱ Time spent:0:00
Take your time — no rush! Suggested ~35 minutes
0 of 6 sections complete
📚 Section 1: Vocabulary Matching⏱ ~5 min
Match each cellular respiration term with its correct definition.
Glycolysis
Splitting of glucose into two pyruvates; occurs in the cytoplasm
Citric Acid Cycle
Cyclic pathway in the mitochondrial matrix that produces CO₂, NADH, and FADH₂
Electron Transport Chain
Series of proteins in the inner mitochondrial membrane that pass electrons and pump H⁺
ATP Synthase
Molecular machine that uses the H⁺ gradient to generate ATP
Fermentation
Anaerobic pathway that regenerates NAD⁺ so glycolysis can continue
NADH
Electron carrier that delivers high-energy electrons to the ETC
Acetyl CoA
Two-carbon molecule that enters the citric acid cycle from pyruvate oxidation
Chemiosmosis
Flow of H⁺ ions down their gradient through ATP synthase to make ATP
🔬 Section 2: Key Figures⏱ ~5 min
Study these key OpenStax figures. Click each image to reveal its description.
Figure 7.3NAD⁺ is the oxidized form; NADH is the reduced form. NAD⁺ accepts two electrons and one H⁺ to become NADH. This electron carrier shuttles high-energy electrons to the electron transport chain, where their energy is used to make ATP.
🔍 Click to reveal description
Figure 7.7Glycolysis has two phases: The energy-investment phase uses 2 ATP to phosphorylate glucose. The energy-payoff phase produces 4 ATP and 2 NADH. Net gain: 2 ATP, 2 NADH, and 2 pyruvate per glucose molecule. Occurs in the cytoplasm without oxygen.
🔍 Click to reveal description
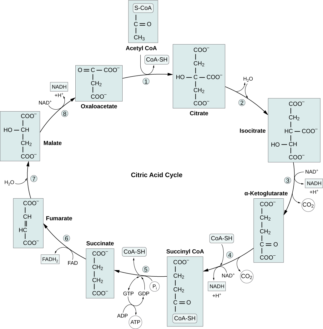
Figure 7.11The citric acid cycle (Krebs cycle): Acetyl CoA (2C) joins oxaloacetate (4C) to form citrate (6C). Through 8 steps, it releases 2 CO₂, produces 3 NADH, 1 FADH₂, and 1 ATP (GTP) per turn. The cycle turns twice per glucose molecule.
🔍 Click to reveal description
Figure 7.12The electron transport chain (ETC): Located in the inner mitochondrial membrane. NADH and FADH₂ donate electrons to a series of protein complexes (I-IV). As electrons pass through, energy is used to pump H⁺ ions into the intermembrane space, creating a proton gradient. Oxygen is the final electron acceptor, forming water.
🔍 Click to reveal description
Figure 7.13ATP synthase is a molecular machine embedded in the inner mitochondrial membrane. H⁺ ions flow down their concentration gradient through the enzyme, causing it to rotate like a turbine. This mechanical energy drives the phosphorylation of ADP → ATP. This process is called chemiosmosis.
🔍 Click to reveal description
Figure 7.16Fermentation regenerates NAD⁺ so glycolysis can continue without oxygen. Lactic acid fermentation (in muscles) converts pyruvate to lactate. Alcohol fermentation (in yeast) converts pyruvate to ethanol + CO₂. Neither pathway produces additional ATP beyond glycolysis's 2 ATP.
🔍 Click to reveal description
🔢 Section 3: Order the Steps⏱ ~5 min
Put these stages of aerobic cellular respiration in the correct order by clicking the numbers. Click a step, then click where you want to place it.
?Electron Transport Chain & Oxidative Phosphorylation — produces ~34 ATP using NADH and FADH₂
?Glycolysis — glucose → 2 pyruvate + 2 ATP + 2 NADH (in cytoplasm)
?Fermentation — anaerobic alternative when O₂ is absent; regenerates NAD⁺
Click the step numbers to assign order (1, 2, 3, 4):
✅ Section 4: Concept Check⏱ ~8 min
Test your understanding of cellular respiration.
Rate your confidence on cellular respiration:
1. How many net ATP molecules are produced directly by glycolysis from one glucose molecule?
4 ATP
2 ATP
36 ATP
0 ATP
Glycolysis uses 2 ATP in the investment phase and produces 4 ATP in the payoff phase. What's the net?
Why this is correct: Glycolysis invests 2 ATP to phosphorylate glucose, then produces 4 ATP by substrate-level phosphorylation. Net gain = 4 - 2 = 2 ATP. It also produces 2 NADH, which can later produce more ATP through the ETC if oxygen is present.
2. What is the final electron acceptor in the electron transport chain?
NADH
CO₂
ATP
O₂ (oxygen)
This is why we need to breathe! Without this molecule, the ETC cannot function.
Why this is correct: Molecular oxygen (O₂) is the final electron acceptor in the ETC. After electrons pass through all the protein complexes, O₂ picks them up along with H⁺ ions to form water (H₂O). Without oxygen, the ETC backs up and cells must resort to fermentation for energy.
3. Where does the citric acid cycle take place?
Mitochondrial matrix
Cytoplasm
Inner mitochondrial membrane
Nucleus
Pyruvate enters the mitochondria and gets converted to acetyl CoA. Where does acetyl CoA go next?
Why this is correct: The citric acid cycle occurs in the mitochondrial matrix — the innermost compartment of the mitochondria. Acetyl CoA enters the cycle here, combining with oxaloacetate. The inner membrane hosts the ETC, while glycolysis occurs in the cytoplasm.
4. What is the primary purpose of fermentation?
To produce large amounts of ATP
To break down glucose completely into CO₂ and H₂O
To regenerate NAD⁺ so glycolysis can continue
To transport electrons to oxygen
Without oxygen, NADH piles up. What does glycolysis NEED to keep running?
Why this is correct: Without oxygen, the ETC can't accept electrons from NADH, so NAD⁺ runs out. Fermentation solves this by converting NADH back to NAD⁺ (while converting pyruvate to lactate or ethanol). This lets glycolysis keep producing its 2 ATP per glucose — not much, but enough for survival.
5. Approximately how many total ATP molecules can be produced from one glucose molecule through complete aerobic respiration?
2 ATP
30-32 ATP
100 ATP
4 ATP
Add up: glycolysis (2 ATP), citric acid cycle (2 ATP), and oxidative phosphorylation (26-28 ATP from NADH and FADH₂)...
Why this is correct: Complete aerobic respiration yields about 30-32 ATP per glucose: 2 from glycolysis + 2 from the citric acid cycle + ~26-28 from oxidative phosphorylation (where the 10 NADH and 2 FADH₂ fuel the ETC). This is 15-16 times more efficient than fermentation's mere 2 ATP!
💡 Section 5: Apply Your Knowledge⏱ ~5 min
Answer these short response questions (minimum 30 characters each).
Question 1
Why does cyanide poisoning kill so quickly? (Hint: Cyanide blocks Complex IV of the electron transport chain.)
0 / 500
Question 2
During intense exercise, your muscles burn and feel fatigued. Using your knowledge of cellular respiration and fermentation, explain what is happening at the cellular level.
0 / 500
🎯 Section 6: Final Reflection⏱ ~2 min
Write a brief reflection: How does cellular respiration connect to photosynthesis? Why do both plants AND animals need cellular respiration? (Minimum 100 characters)
0 / 1000
🔥
Study Guide Complete!
Excellent work! You've mastered how cells harvest energy from glucose.